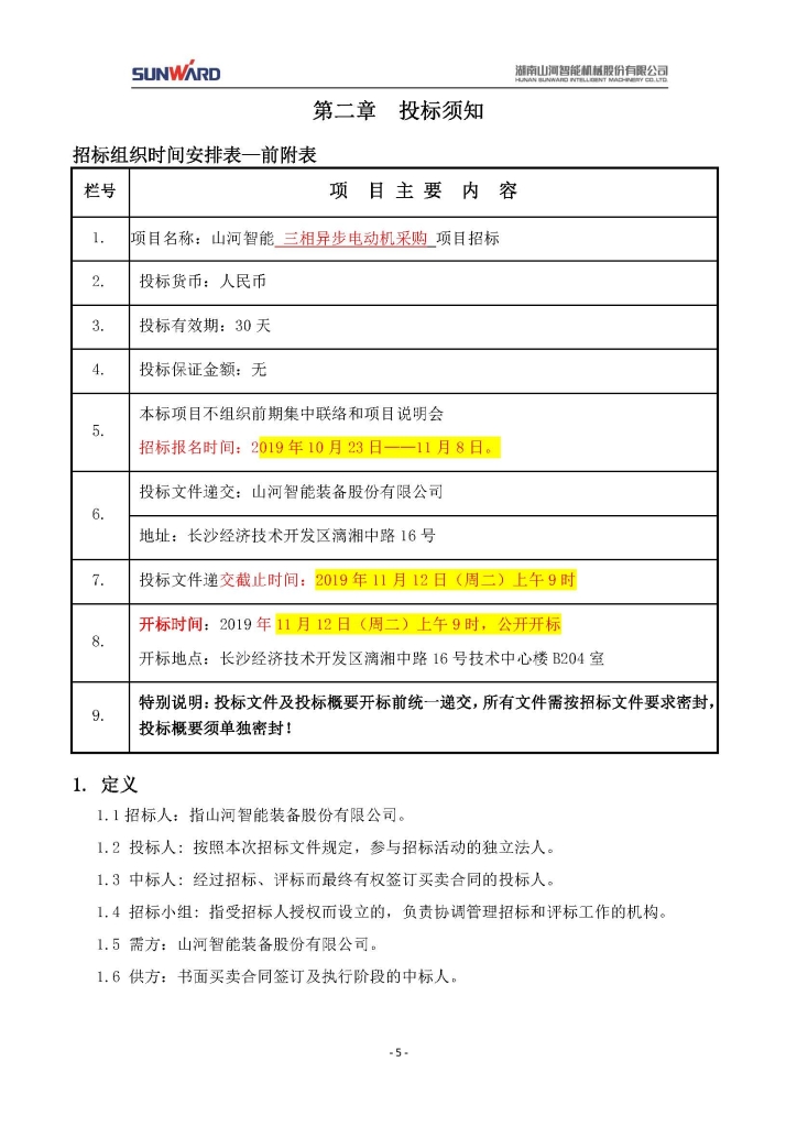
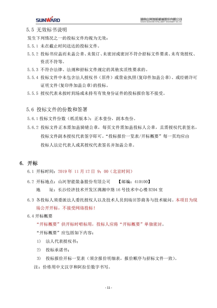
在2002年就进入通用航空领域,2016年成功收购加拿大AVMAX公司 草莓丝瓜视频,业务细分为航空制造,航空运营和航空运营商服务三大版块,初步形成全产业链布局的发展格局,已广泛应用于航拍航测,农林植保,电力巡线,公安警用等领域, 。
了解更多 +
山河智能依托多年来在工程装备机电液一体化技术,机器人技术,复杂环境适应性改进等方面的积累 丝瓜草莓视频,瞄准各种特殊用途,恶劣环境开发量一系列特种装备,努力探寻差异化产品的自主开发道路,近年来完成了一系列具有鲜明特色的特种装备产品的开发, 。
了解更多 +
请搜索关注“山河智能”公众号,实时接收最新官方二手机车源信息,使用"山河智能官方二手机"小程序,参与线上竞价,平价抢好机 丝瓜视频黄色。
了解更多 +